Zastosowanie elektroniki do układów zapłonowych pozwala na przeróżne modyfikacje klasycznego układu zapłonowego z mechanicznym przerywaczem. Zastosowanie tranzystora do sterowania przepływem prądu w uzwojeniu pierwotnym cewki zapłonowej znacząco poprawia jakość iskry i eliminuje sporo wad mechanicznego przerywacza. Jest to ciągle zapłon oparty na gromadzeniu energii w polu magnetycznym cewki zapłonowej. Tranzystor sterujący cewką zapłonową zapewnia o wiele szybsze załączanie i rozłączanie przepływu prądu w uzwojeniu pierwotnym. Czym szybciej przestanie płynąć prąd w uzwojeniu pierwotnym tym większe napięcie wygeneruje cewka zapłonowa na uzwojeniu wtórnym.
Zasadnicza różnica pomiędzy przerywaczem mechanicznym z kondensatorem a tranzystorem polega na tym, że w momencie rozwierania się styków przerywacza aby ograniczyć łuk elektryczny stosuje się kondensator, który w chwili rozwarcia styków na krótką chwilę podtrzymuje przepływ prądu w uzwojeniu pierwotnym. W miarę jak kondensator się ładuje natężenie prądu maleje, jednak zanim kondensator się naładuje mija krótka chwila gdy prąd nadal płynie ale o coraz mniejszym natężeniu. W efekcie nie następuje nagłe przerwanie przepływu prądu lecz stopniowe co powoduje, że strumień magnetyczny w cewce zapłonowej stopniowo "powoli" zaczyna maleć w efekcie prędkość zmiany strumienia magnetycznego nie jest tak szybka jaka mogła by być. Skutkuje to nieco mniejszym napięciem wygenerowanym na uzwojeniu wtórnym cewki zapłonowej. Zastosowanie odpowiednich tranzystorów do sterowania cewkami zapłonowymi pozwala na znaczne skrócenie czasu pomiędzy przepływem prądu a jego ustaniem. Czym szybciej przestanie płynąć prąd tym większe napięcie i energię wygeneruje cewka zapłonowa. Porównując czas zaniku prądu na przerywaczu a tranzystorze różnica może być od 10 do 100 razy.
Każda modyfikacja jak zawsze ma swoje plusy i munusy. W tej części pokażę kilka wariantów wraz z omówieniem ich.
W tym wariancie tranzystor bezpośrednio steruje prądem uzwojenia pierwotnego cewki zapłonowej. Mechaniczny przerywacz steruje pracą tranzystora. Dzięki takiej modyfikacji klasycznego zapłonu bateryjnego znacząco poprawiają się jego niektóre parametry pracy.

Jest to najprostsza modyfikacja poprawiająca jakość iskry. W tym wariancie musi być zastosowana taka sama cewka zapłonowa jaką stosuje się z przerywaczem. Wadą tego rozwiązania jest, że iskra pojawia się w momencie zwierania styków przerywacza. W klasycznym układzie iskra pojawia się w momencie rozwierania styków, dlatego należy odpowiednio przestawić zapłon o ile będzie to możliwe.
Powyższy schemat jest raczej poglądowy i wyjaśnia na czym polega odciążanie styków przerywacza i sterowanie cewki zapłonowej tranzystorem. Ten układ należy zmodyfikować o zabezpieczenie tranzystora przed przepięciami w instalacji oraz dodać drugi tranzystor aby "odwrócić" sterowanie przerywacza.
Przez styki przerywacza zamiast płynąć prąd około 4-5A teraz płynie prąd około 100mA. Dzięki temu styki nie wypalają się, nie ma także iskrzenia a kondensator jest zbędny. Pozostawienie kondensatora przerywacza spowodowało by silne wypalanie jego styków ze względu na zwieranie naładowanego kondensatora.
Sterowanie cewki zapłonowej tranzystorem poprawia skuteczność załączania i odłączania uzwojenia pierwotnego. W klasycznym wydaniu bardzo wolne obroty powodowały, że wolny czas rozwierania styków przerywacza generował łuk elektryczny, który z kolei osłabiał moc iskry, w wyniku czego mogło być utrudnione uruchamianie zimnego silnika. W tej opcji takie zjawisko nie występuje, dlatego nawet przy bardzo niskich obrotach moc iskry będzie duża.
Zalety:
Wady:

Powyższy schemat zapewnia poprawne sterowanie cewką zapłonową. Zwarte styki przerywacza powodują przepływ prądu przez cewkę zapłonową, w momencie rozwarcia styków następuje przeskok iskry. Układ można zamontować do każdego klasycznego układu zapłonowego z przerywaczem, zasilanego z 12V. W instalacji 6V nie będzie działać poprawnie ze wględu na sterowanie tranzystora IRFP 460, który do pełnego otwarcia potrzebuje napięcia na bramce około 8V. Dla instalcji 6V trzeba zastosować specjalne tranzystory, które do pełnego otwarcia potrzebują 5V - 6V na bramce.
Opornik 1k ogranicza prąd przerywacza do około 12-15 mA. Tranzystor BC548 zapewnia sterowanie pary komplementarnej tranzystorów BD139 i DB140, która zapewnia odpowiedni prąd ładowania i rozładowania bramki tranzystora IRFP460. Dioda transil 300V daje dodatkowe zabezpieczenie tranzystora IRFP460 przed pojawiającymi się przepięciami generowanymi przez uzwojenie pierwotne cewki zapłonowej. Komplet składający się z diody transil 18V, kondensatorów 100nF i 100uF oraz dławika 100uH zapewnia zabezpieczenie układu przed pojawiającymi się przepięciami w instalacji 12V. Tranzystor IRFP460 powinien być zamontowany na radiatorze.
Cewka zapłonowa powinna być na 12V i przystosowana do klasycznego przerywacza, na ogół taka cewka ma oporność uzwojenia pierwotnego około 3 Ω.
Zalety:
Wady:
Zastosowanie czujnika halla eliminuje mechaniczny przerywacz oraz wszelkie jego wady opisane wcześniej. Czujnik halla jest urządzeniem elektro-magnetycznym, reagującym na zmiany natężenia pola magnetycznego. Zmienia on stan wyjścia w zależności od natężenia pola magnetycznego w jego najbliższym otoczeniu, dlatego nie ulega zużyciu mechanicznemu jak klasyczny przerywacz.
Zasada działania czujnika halla jest bardzo zbliżona do przerywacza, gdy zmieni się natężenie pola magnetycznego poniżej lub powyżej pewnej wartości granicznej to wtedy czujnik halla zmieni stan swojego wyjścia. Obrazowo można to tak opisać, gdy pole magnetyczne wzrośnie powyżej pewnej wartości to czujnik halla ustawia wyjście na 0V, gdy pole magnetyczne spadnie poniżej pewnej wartości to czujnik halla ustawi wyjście na napięcie zasilania (tak działa czujnik z wbudowanym magnesem stałym, inne czujniki mogę reagować na odwrót). Z tego wynika, że czujnik halla generuje 2 stany tak samo jak przerywacz: włączony i wyłączony.
Zastosowanie czujnika indkcyjnego nie sprawdzi się, gdyż taki czujnik generuje tylko krótki impuls napięciowy, który jest za krótki aby cewka zapłonowa zdążyła zgromadzić wystarczającą energię dla iskry. Przy zastosowaniu czujnika indukcyjnego trzeba zbudować odpowiedni układ elektroniczny zamieniający krótki impuls na zmianę stanu wyjścia o określonym czasie trwania potrzebnym do naładowania cewki zapłonowej.
Czujniki halla Występują w 2 wersjach: z wbudowanym magnesem trwałym lub bez magnesu. Dokładność zmiany stanu wyjścia w zależności od natężenia pola magnetycznego jest bardzo precyzyjna i powtarzalna dlatego zastosowanie takiego czujnika znacząco poprawia dokładność kątową punktu zapłonu. Czujniki halla zazwyczaj są typu open-collector, dlatego na wyjście trzeba przez opornik podać mały prąd z zasilania, wtedy wyjście jest w stanie pull-up a sam czujnik halla zwiera wyjście do masy.

Poniżej są przykładowe, samochodowe czujniki halla z wbudowanym magnesem, sterowane przesłoną z blachy magnetycznej.

Czujniki halla z wbudowanym magnesem trwałym, które steruje się magnetyczną przesłonką, na ogół z cienkiej blaszki, mają kształt literki C. Metalowa, magnetyczna przesłonka wchodząc do wnętrza czujnika halla zmienia stan jego wyjścia, który z kolei steruje pracą tranzystora. Gdy zmodyfikujesz oryginalny przerywacz tak aby zamiast krzywki poruszającej młoteczkiem była blaszka przesłaniająca czujnik halla wtedy wyeliminujesz zużywające się elementy cierne przerywacza. Taki układ sterowania zapłonem charakteryzuje się bardzo długą żywotnościa i nie jest podatny na czasowe zmiany kąta wyprzedzenia zapłonu wynikające ze zużywania się elementów ciernych. Gdy wykorzystasz odśrodkowy przyspieszacz zapłonu wtedy ten zapłon będzie miał prawie takie same parametry kąta wyprzedzenia zapłonu w funkcji obrotów. Jest to bardzo dobra alternatywa dla motocykla URAL, DNIEPR czy nawet Junaka. Dobierając kształt przesłonki masz wpływ na czas ładowania cewki zapłonowej, tu masz dowolność w doborze stosunku czasu gdy cewka jest załączona i odłączona. Niestety ale wymaga to trochę kreatywności i pracy ale efekt końcowy na pewno się opłaci.
Inną wersją jest czujnik halla bez wbudowanego magnesu. Aby zmieniał stan wyjścia potrzebuje zewnętrznego magnesu trwałego, który swoim polem magnetycznym będzie zmieniał stan wyjścia czujnika. W takiej sytuacji trzeba wymyśleć jak zamontować mały magnes trwały, najlepiej neodymowy tak aby podczas obracania się wału korbowego w odpowienim momencie zbliżał się do czujnika halla wpływając na jego zmiany stanu. Tu także trzeba wykazać się kreatywnością i wykonać pracę a efekt końcowy także się opłaci.
Zalety:
Wady:
Poniżej przedstawiam kompletny, prosty zapłon TCI, który nie realizuje wyprzedzenia iskry w funkcji obrotów. Jest to elektroniczny układ odciążający styki przerywacza, może też być układem bezstykowym jeśli zamiast przerywacza zastosuje się czujnik Halla. Jeśli ma współpracować z przerywaczem to trzeba odłączyć kondensator od przerywacza.
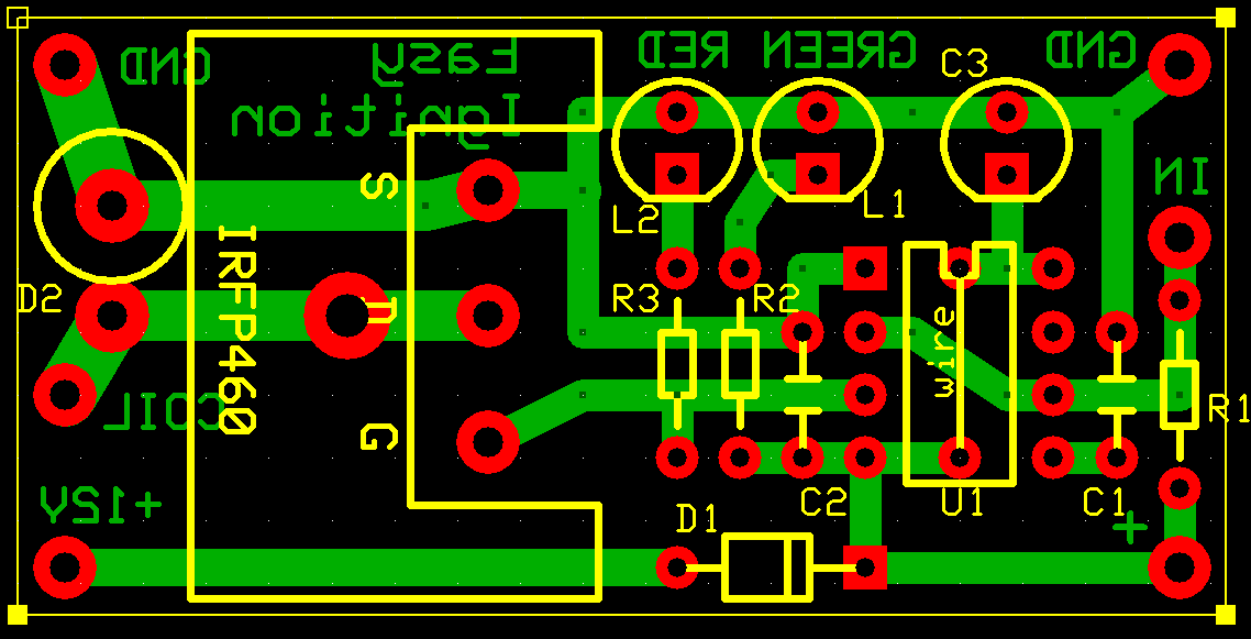
Easy Ignition jest układem zapłonowym dla dowolnego motocykla zabytkowego, może to być M72, K750, Dniepr, Ural, WSK, MZ czy Junak. Ponieważ układ nie realizuje zmiany kąta iskry w funkcji obrotów musi współpracować z mechanicznym przyspieszaczem zapłonu. Współpracuje z typową cewką zapłonową dla motocykli z przerywaczem, rezystancja uzwojenia pierwotnego takiej cewki powinna wynosić około 3 Ω.
Urządzenie można podzielić na dwa funkcjonalne bloki:
1. Tranzystor mocy IRFP460 z transilem 300V do sterowania prądem uzwojenia pierwotnego cewki zapłonowej.
2. Elektronika sterująca tranzystorem mocy w postaci układu NE555 i kilku części.
Jak działa ten zapłon? Wejście IN podłączamy do przerywacza, od którego odłączamy kondensator i inne przewody. Zwarcie na przerywaczu powoduje załączenie tranzystora mocy, który zaczyna przewodzić prąd cewki zapłonowej, dodatkowo zaświeci się czerwona dioda LED. Rozwarcie przerywacza powoduje wyłączenie tranzystora mocy i tym samym przerwanie prądu w cewce zapłonowej, wtedy nastąpi przeskok iskry na świecy zapłonowej oraz zgaśnie czerwona dioda LED. Wejście IN jest "podciągnięte" do zasilania poprzez rezystor R1 1kOhm, przez co maksymalny prąd płynący przez przerywacz będzie miał około 15mA, przy zastosowaniu czujnika Halla jest to także bezpieczna granica prądu.
Ze względu na zastosowany tranzystor IRFP460, który w pełni przewodzi przy napięciu sterującym bramką powyżej 8V, układ może dawać znacznie słabszą iskrę dla zasilania 6V. Układ jest dedykowany dla instalacji 12V.

Układ jest bardzo szybki, zmiana stanu na wejściu (przerywacz lub czujnik Halla) daje zmianę wyjścia w ciągu zaledwie 2 us (mikrosekund). Na poniższym wykresie widać jak zmiana stanu wejścia (żłóty przebieg) generuje stan wyjścia (niebieski przebieg) na układzie NE555. Jest to zbocze narastające dla wejścia czyli rozwarcie przerywacza. Niebieski wykres to sterowanie bramką tranzystora.

Czas po jakim pojawi się iskra zależy od czasu przełączania tranzystora, od samej cewki zapłonowej i przerwy na świecy. Układ był testowany z cewką od Simsona S51 (taka sama w MZ), przerwa na świecy około 1,5mm. Poniższy wykres pokazuje jaki czas upływa od rozwarcia styków przerywacza (zmiany stanu czujnika Halla) do strzału iskry na świecy zapłonowej. Jest to około 16 us (mikrosekund).

Opóźnienie strzału iskry względem statycznie ustawionego punktu rozwarcia przerywacza wynosi 16 us (mikrosekund), co dla 10 000 obr/min daje opóźnienie około 0,96 stopnia OWK. Dla 6000 obr/min opóźnienie wynosi 0,58 stopnia OWK. Dla 1000 obr/min daje opóźnienie około 0,1 stopnia OWK. Nie mierzyłem jakie jest opóźnienie strzału iskry od rozwarcia przerywacza dla układu bateryjnego ale jestem pewien, że będą to zbliżone wartości, gdyż spowolnienie w głównym stopniu wynika z czasu samoindukcji w cewce zapłonowej. Czasy przełączania tranzystora jest bardzo krótki, dla IRFP460 wynosi około 21 ns (nanosekund), jest to 100 razy szybciej niż reakcja układu NE555. Wniosek z tego jest taki, że całkowite opóźnienie strzału iskry wynoszące około 16 us jest sumą czasu reakcji układu zapłonowego 2 us plus czas reakcji cewki zapłonowej 14 us. W tym przypadku można przyjąć, że elektroniczny układ zapłonowy na układzie NE555 i IRFP460 daje pomijalnie krótki czas reakcji, znacznie krótszy niż sama cewka zapłonowa.
Zalety:
Wady:
Poniżej widok płytki PCB wraz z rozmieszczeniem elementów. Zwróć uwagę na element o nazwie "wire" (zworka), jest to połączenie przewodem, które najlepiej wykonać cienkim drutem np.: ze skrętki sieciowej. Pamiętaj aby tą zworę wykonać przed montażem układu NE555, zwora będzie pod spodem układu NE555.

Link do pobrania: plik PDF z projektem płytki PCB.
Jest to wydruk dla metody termotransferowej ( tzw. żelazkowej), dlatego wszystko jest w lustrzanym odbiciu.
Link do wzystkich plików spakowanych ZIP: Easy-Ignition.zip
Widok gotowego zmontowanego Easy Ignition z układem NE555.

Ostatnia aktualizacja: 2025/09/26 13:16